Development of SCADA-system for electronic load control
- Authors: Godovnikov E.A.1, Usmanov R.T.1
-
Affiliations:
- Yugra State University
- Issue: Vol 13, No 3 (2017)
- Pages: 60-63
- Section: Articles
- Published: 15.09.2017
- URL: https://vestnikugrasu.org/byusu/article/view/7770
- DOI: https://doi.org/10.17816/byusu201713360-63
- ID: 7770
Cite item
Full Text
Abstract
This article describes an automated electronic load control system. The peculiarity of this system is the unifi- cation of instrumental means intended for scientific research with the technologies of industrial automation.
Keywords
Full Text
Проведение натурных исследований всегда связано с большим количеством экспериментов. Что в свою очередь повышает его сложность и вероятность ошибки исследователя. Это обусловливает актуальность работы. Решение задачи автоматизации эксперимента можно разделить на несколько частей: аппаратная, программная и интерфейс взаимодействия между ними.
Объектом автоматизации является контрольно-измерительный прибор электронная нагрузка Актаком AEL-8320. Электронная нагрузка – это электронный прибор, предназначенный для имитации различных режимов работы нагрузки при исследовании источников питания [2].
Для ее управления предусмотрена лицевая панель, располагающаяся на корпусе, а также интерфейс RS-232 для удаленного автоматизированного управления прибором.
В составе электронной нагрузки присутствуют стабилизатор, измеритель параметров протекающего тока и напряжения и ряд других вспомогательных узлов. Стабилизатор обеспечивает различные режимы работы нагрузки (стабилизация тока, напряжения, мощности или сопротивления). Измеритель тока и напряжения предназначен для определения текущих значений тока и напряжения и, соответственно, мощности и сопротивления. Полученные значения могут быть выведены на индикатор или переданы в управляющее устройство.
Основной областью применения электронных нагрузок является тестирование источников вторичного и частично первичных источников электропитания. Электронные нагрузки могут эмулировать работу в различных режимах, позволяют проводить необходимые измерения параметров. Благодаря возможности программирования они могут работать по заданному закону, переходить из одного режима работы в другой, могут управляться и программироваться от персонального компьютера, а также выполнять множество других функций. Основные режимы работы электронной нагрузки представлены на рисунке 1.
Рисунок 1 – Режимы работы электронной нагрузки
Режимы работы нагрузки:
- СС – режим постоянного тока;
- CV – режим постоянного напряжения;
- CR – режим постоянного сопротивления;
- CP – режим постоянной мощности.
Для управления электронной нагрузкой c помощью ЭВМ используются SCPI команды. SCPI – язык команд, предназначенный для работы с диагностическими и измерительными устройствами с использованием ASCII символов [3]. Указанный протокол накладывается поверх интерфейса RS232.
Команда SCPI состоит в общем случае из 3-х элементов:
- заголовок;
- параметр (если требуется);
- разделитель команд или признак конца команды.
Пример scpi-команд:
syst:rem – переход в режим дистанционного управления;
mode crm – переход в режим постоянного сопротивления;
input on – активация входов;
res 100 – установить сопротивление 100 Ом.
В промышленной автоматизации существуют специальные пакеты программ – SCADA-системы, которые позволяют автоматизировать действия оператора, а также минимизировать количество ошибок, вызванных человеческим фактором. Поэтому перспективным видится в использовании такой системы. При этом в SCADA-системах, как правило, есть механизмы работы с интерфейсом RS-232, но протокол SCPI в основном применяют для научных исследований и в SCADA-пакетах отсутствует.
Разработка SCADA-системы (Система) выполнялась в отечественном инструментальном программном комплексе Trace Mode 6 (ТМ6).
Trace Mode напрямую не поддерживает SCPI-протокол, но в ней возможно создание своих произвольных протоколов. Для реализации протокола были использованы механизмы: COM-порт с назначением «Host Variant», канал CALL.Vector (обмен по произвольному протоколу по RS-232), пользовательские драйверы из группы «TYPE11» [4].
Одним из ключевых моментов при использовании произвольных протоколов является кодирование формата команды, которое указывается в свойствах в поле «дополнительно» пользовательского драйвера. Первая команда, которая должна отправляться в прибор – «syst:rem» – переход в режим дистанционного управления нагрузкой. Формат и кодировка показаны на рисунке 2.
Рисунок 2 – Окно настройки пользовательского драйвера
Где:
поле «дополнительно» – «SENDCMD=737973743A72656D0D0A; BYTESREAD=0;CRCNO;»;
«SENDCMD=737973743A72656D» – команда «syst:rem», выраженная в шестнадцатеричных ASCII-символах;
«0D0A» – признак конца команды (символы «CR» и «LF»);
«BYTESREAD=0» – опция для однократной отправки сообщения;
«CRCNO» – опция «не формировать контрольную сумму».
После привязки пользовательского драйвера к каналу CALL.Vector поле «дополнительно» отображается в канале через атрибут «MF». Таким образом, для отправки остальных команд необходимо перевести ее в ASCII-символы, дописать необходимые опции и полученную строку записать в атрибут «MF» канала CALL.
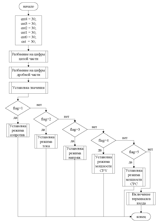
Для конвертации и конкатенации команд была разработана программа в среде Trace Mode на языке ST. Блок-схема программы представлена на рисунке 3. Программа начинает свою работу после выбора режима работы электронной нагрузки (CV, CC, CR или CP) и выбора значения управляемого параметра.
Далее это значение параметра разделяется на отдельные цифры в блоках «Разбиение на цифры целой части» и «Разбиение на цифры дробной части», чтобы потом эти цифры преобразовать в шестнадцатеричные ASCII символы. Из этих символов формируются SCPI команды. Затем эти команды добавляются в единую строку и отправляются в нагрузку. В блоке «Установка значения» выполняется установка значения. В блоке «Установка режима» устанавливается режим работы нагрузки. В блоке «Включение терминалов входа» происходит включение\выключение терминалов входа.
Для осуществления автоматизированного управления и мониторинга параметров электронной нагрузки оператором необходим интуитивно понятный графический пользовательский интерфейс. Пример разработанного графического интерфейса представлен на рисунке 4.
Таким образом, оператор через пользовательский интерфейс задает режим работы и параметры электронной нагрузки, затем Trace Mode вызывает программу, которая формирует команду и через канал CALL.Vector передает в пользовательский драйвер, который через com-порт отправляет команду в прибор. Ответ от прибора не предусмотрен.
Рисунок 3 – Блок-схема основной программы
Рисунок 4 – Графический интерфейс SCADA
В ходе выполнения работы была реализована автоматизированная система управления и мониторинга электронной нагрузкой. Результатами применения системы будут: повышение удобства проверки различных блоков питания, повышение безопасности объекта автоматизации, энергетическая эффективность, гибкость управления.
About the authors
Evgeniy A. Godovnikov
Yugra State University
Author for correspondence.
Email: judchin@rambler.ru
Candidate of Technical Sciences, Associate Professor of the Department of Information Processing, Modeling and Control Systems of the Institute of Technical Systems and Information Technology
Russian Federation, 16, Chehova street, Khanty-Mansiysk, 628012Ruslan T. Usmanov
Yugra State University
Email: usmanoruslan@yandex.ru
Engineer of the Laboratory of Control Systems and Information Technology of the Institute of Technical Systems and Information Technology
Russian Federation, 16, Chehova street, Khanty-Mansiysk, 628012References
- IEEE Standards Association [Электронный ресурс]. – Режим доступа: https://standards.ieee.org/findstds/standard/488-1978.html.
- Электронная нагрузка ЭЛИКС [Электронный ресурс]. – Режим доступа: http://www.eliks.ru/info/index.php?ELEMENT_ID=39370.
- SCPI Learning Page [Электронный ресурс]. – Режим доступа: http://www.keysight.com/main/editorial.jspx?cc=RU&lc=rus&ckey=1688330&id=1688330.
- Руководство пользователя SCADA TRACE MODE 6.07.7 [Электронный ресурс]. – Режим доступа: http://www.adastra.ru/products/rukovod/.
Supplementary files







