Experimental studies on emergency processes in real time Impulse Power Conversion Systems
- Authors: Godovnikov E.A.1, Usmanov R.T.1
-
Affiliations:
- Yugra State University
- Issue: Vol 12, No 2 (2016)
- Pages: 41-46
- Section: Articles
- Published: 15.06.2016
- URL: https://vestnikugrasu.org/byusu/article/view/7398
- DOI: https://doi.org/10.17816/byusu201612241-46
- ID: 7398
Cite item
Full Text
Abstract
This article describes an experimental system for studying the dynamics of impulse power conversion systems. The peculiarity of this experimental setup is due to the implementation of the analysis of time series of synchronized in real-time through the use of microcontrollers STMicroelectronics and National Instruments firms.
Full Text
В современном мире для питания электронной аппаратуры за счет малых массогабаритных показателей и высокого к. п. д. наибольшее распространение получили импульсные системы преобразования энергии (ИСПЭ). При этом в них можно выделить несколько недостатков, таких как высокий уровень пульсаций выходного напряжения и низкая электромагнитная совместимость, а также возможность возникновения нежелательных нелинейных явлений, которые усугубляют указанные недостатки и способствуют выходу из строя системы питания и всего оборудования в целом [1]. Для исследования динамики ИСПЭ требуется экспериментальная система, которая позволяет автоматизировано менять основные параметры силовой части и регулятора в широких пределах, а также апробировать алгоритмы по прогнозированию, идентификации и устранения нежелательных нелинейных явлений в режиме реального времени.
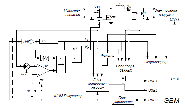
Экспериментальная установка (рисунок 1) состоит из следующих элементов: Силовая часть (Блок питания, понижающий преобразователь напряжения (ППН), нагрузка), ШИМ-регулятор, блок управления, аналоговый фильтр низких частот (ФНЧ), блок обработки данных (БОД), ЭВМ.
Рисунок 1 – Структурная схема экспериментальной установки
Источник питания АТН-4235 фирмы «Актаком» задает входное напряжение в ИСПЭ. Источник питания имеет 4 канала. Диапазон значений выходного напряжения регулируемых каналов: 0...30 В. Диапазон значений выходного тока регулируемых каналов: 0...5 А [2].
Импульсный преобразователь построен по типовой схеме синхронного понижающего преобразователя напряжения DC-DC, в котором предусмотрено ручное варьирование емкости выходного конденсатора в диапазоне 10…400 мкФ.
Электронная нагрузка Array 3720A позволяет программно задавать значения сопротивления нагрузки. Электронная нагрузка способна работать в 4 режимах: стабилизация тока (CC), стабилизация напряжения (CV), стабилизация нагрузки (CR) и стабилизация мощности (CP). При стабилизации нагрузки диапазон значений – 0,02…2000 Ом, максимальный ток – 33А. Электронная нагрузка имеет поддержку стандарта SCPI (Standard Commands for Programmable Instruments). Управление значениями нагрузки осуществляется с помощью команд SCPI, через преобразователь интерфейсов USB–RS-232 [3].
ШИМ-регулятор выполнен на аналоговых элементах и реализует широтно-импульсную модуляцию второго рода [4]. В регуляторе предусмотрено автоматическое управление коэффициентом усиления (α) в диапазоне 0…100 и частотой ШИМ в диапазоне 8…50 кГц посредством ЦАП TLC5615 и цифровых потенциометров AD8402 R1, R2.
Для задания параметров ШИМ регулятора в экспериментальной системе предусмотрен дополнительный блок управления, который принимает команды от ЭВМ по протоколу ModBus RTU [5] через преобразователь USB-UART и преобразует их в формат цифровых потенциометров и ЦАП интерфейса SPI, формат которого для указанных микросхем представлен на рисунках 2 и 3.
Рисунок 2 – Формат данных ЦАП TLC5615 интерфейса SPI
Рисунок 3 – Формат данных цифровых потенциометров AD8402 интерфейса SPI
В основе блока управления находится микроконтроллер STM32F030, работающий на частоте 48 МГц и имеющий в своем составе интерфейсы UART, SPI, Timer, 15 линий GPIO.
Применение протокола ModBus RTU, который является доминирующим в промышленности автоматизации, позволяет отвязаться от специализированного программного обеспечения и использовать «стандартные» продукты, такие как SCADA-системы или OPC-сервер.
Modbus – открытый коммуникационный протокол, основанный на архитектуре master-slave (главный – ведомый). Формат кадра показан на рисунке 4.
Рисунок 4 – Формат кадра ModBus RTU
В ModBus RTU режиме сообщение начинается с интервала тишины равного времени передачи 3,5 символов при данной скорости передачи в сети.
Была написана библиотека протокола ModBus, реализованная посредством механизма прерываний. Используются прерывания по завершению приема UART и по таймауту. Также реализована возможность замены прерывания по таймауту на таймер, которая позволяет использовать более ранние версии МК семейства STM32 и прочие. Применение механизма прерываний и аппаратных интерфейсов позволяет снизить нагрузку на ядро процессора и распараллелить операции передачи данных.
При поступлении данных от UART’a в обработчике соответствующего прерывания считывается принятый байт в буфер и увеличивается счетчик, определяющий длину пакета. По завершению передачи пакета срабатывает таймаут и вызывается функция анализа пакета. На первом этапе подсчитывается CRC16 и сравнивается с принятой. В случае успеха проверяется адрес, затем номер функции.
В библиотеке реализованы функции:
- 03 (04) – Read Holding (Input) Registers;
- 06 – Preset Single Register;
- 16 – Preset Multiple Registers.
Функции 03/04 – чтение регистров могут быть полезны для определения текущих параметров и данных, 06/16 – запись одного (несколько регистров) используются для установки параметров. На данный момент используется три параметра: частота генератора пилообразного напряжения (ГПН), R1 и R2, их адреса регистров соответственно 0, 1, 2.
По окончании анализа пакета формируется буфер для ответа мастеру, а также команда для последующей отправки ее через интерфейс SPI, который реализован аппаратно. На время передачи команды SPI «опускается в ноль» одна из линий C̅S̅, фронт которой может быть использован для синхронизации с другими блоками, например блоком обработки данных.
Для передачи ответа мастеру используется прерывание по окончанию передачи. МК отправляет первый байт из буфера через интерфейс UART и разрешает прерывание. Затем в его обработчике отправляются последовательно остальные данные, до тех пор, пока не будет передан весь буфер.
Аналоговый ФНЧ (фильтр Бесселя) позволяет уменьшить амплитуды высших гармоник и, как следствие, – наложение частот в результате аналого-цифрового преобразования. Фильтр построен на микросхеме MAXIM MAX292, на основе переключаемых конденсаторов. Частота среза определяется внешним тактовым генератором и находится в диапазоне 0.1 Гц – 25 кГц, порядок – 8 [6]. На входе фильтру подается сигнал i с датчика тока ИСПЭ, на выходе фильтрованный сигнал if. Для задания частоты среза на тактовый вход фильтра подается сигнал с частотой 2 МГц.
Для питания микросхемы фильтра требуется ±5 В. относительно «земли». Для получения двуполярного напряжения операционным усилителем формируется «виртуальная земля» с дополнительным транзисторным каскадом на выходе.
Блок обработки данных представлен в виде платы STM32F429i-Discovery, имеет процессор разрядностью 32 бита и тактовой частотой 180 МГц, 144 порта ввода/вывода, три 12-битных АЦП, 17 16- и 32-битных таймера, работающих на частоте до 180 МГц, четыре интерфейса UART, контроллер прямого доступа к памяти, встроенную флеш-память объемом 2 МБ, математический сопроцессор. Блок обработки данных осуществляет оцифровку сигналов, математические преобразования над оцифрованными данными, анализ данных, отправку результатов на ЭВМ.
Блок сбора данных представляет собой 2 платы сбора:
E20-10, фирмы ООО «Л-Кард» (г.Москва), которая независимо от остальных блоков снимает временные ряды Uн, i от ИП СF, КF от Р и передаёт на ЭВМ через интерфейс USB.
NI USB-6361 фирмы «National Instruments», предназначенную для получения временных рядов. Плата имеет 16 аналоговых входных (inputs) каналов с максимальной частотой дискретизации 2 МГц, 2 аналоговых выходных канала, 24 цифровых каналов ввода/вывода с максимальной частотой дискретизации 10 МГц, четыре 32-битных таймера [7].
Осциллограф имеет 4 изолированных гальванически развязанных канала, полосу пропускания 100 МГц, скорость дискретизации на канал 1 Млрд. Выборок/с. Также осциллограф имеет возможность записывать снимаемые сигналы на карту памяти.
ЭВМ задает параметры регулятора, сохраняет и визуализирует данные. Для управления экспериментальной системой было разработано программное обеспечение на основе SCADA-системы TraceMode 6. Пример графического интерфейса оператора представлен на рисунке 5. Пользователь может плавно вручную изменять параметры путем нажатия на кнопки «+» и «–», или задать новое произвольное значение, нажав на само число, при этом появится новое окно «передать». При этом значения задаются в условных единицах в диапазоне [0...255], что соответствует сопротивлению 40..10000 Ом. Общая формула расчета коэффициента усиления определяется формулой:
Рисунок 5 – Интерфейс пользователя
Блок обработки данных начинает свою работу с инициализации: аналогово-цифрового преобразователя (АЦП), контроллера прямого доступа к памяти (ПДП), универсального асинхронного приёмопередатчика (UART), и настройки векторов прерываний. С завершением инициализации выполняется очистка флеш-памяти и старт АЦП. После БОД переходит в режим ожидания (бесконечный цикл). После получения синхроимпульса блоком обработки данных осуществляется вызов прерывания. В обработчике прерывания сохранение и обработка данных.
В ходе эксперимента ЭВМ каждую секунду изменяет и задает значение коэффициента усиления регулятора (α) в указанном пользователем диапазоне с определенным шагом. Одновременно с изменением α посылается синхроимпульс в блок обработки данных. После получения синхроимпульса блоком обработки данных осуществляется вызов внешнего прерывания, в обработчике которого запрещается внешнее прерывание и выполняется небольшая задержка, с целью ожидания окончания переходного процесса. После чего разрешается прерывание прямого доступа к памяти, и блок обработки данных переходит в режим ожидания. АЦП осуществляет непрерывную оцифровку фильтрованного сигнала if. Во время преобразований происходит сохранение преобразованных данных в буфере АЦП с помощью контроллера ПДП. После заполнения буфера вызывается прерывание прямого доступа к памяти. В обработчике прерывания ПДП выполняется запрет прерывания ПДП и начинается обработка данных буфера.
Рисунок 6 – Блок-схема основного алгоритма блока обработки данных
Рисунок 7 – Блок-схема алгоритма обработчика внешнего прерывания
Примеры полученных результатов экспериментальных исследований приведены на рисунках 8 и 9.
На рисунке 8а показан эксплуатационный процесс в ИСПЭ, который представляет собой устойчивый периодический процесс преобразования энергии с частотой ШИМ. В результате потери устойчивости происходит изменение частотных и пульсационных характеристик процесса преобразования энергии и возникает аномальный процесс – рисунок 8б.
На рисунке 9 показан результат работы БОД, реализующего быстрое преобразование Фурье на 1024 точки.
Рисунок 8 – Эксплуатационный процесс (а); аномальный процесс (б)
Рисунок 9 – Спектрограмма сигнала
Заключение
Показанная в статье экспериментальная система позволяет проводить комплексные исследования нелинейных динамических процессов в режиме реального времени. Автоматизация изменения параметров позволяет гибко настраивать систему для разных типов экспериментов, блочная организация и стандартные интерфейсы позволяют просто модернизировать экспериментальную установку в дальнейшем.
About the authors
Evgeny A. Godovnikov
Yugra State University
Author for correspondence.
Email: judchin@rambler.ru
Candidate of Technical Sciences, Associate Professor of the Department of Automated Information Processing Systems and Management, Institute of Control Systems and Information Technology, Yugra State University
Russian Federation, 16, Chehova street, Khanty-Mansiysk, 628012Ruslan T. Usmanov
Yugra State University
Email: usmanoruslan@yandex.ru
Engineer of the Laboratory of Control and Information Technology, Institute of Control Systems and Information Technology, Yugra State University
Russian Federation, 16, Chehova street, Khanty-Mansiysk, 628012References
- Zhusubaliyev, Zh. T. Border Collision Route to Quasiperiodicity: Numerical Investigation and Experimental Confirmation [Text] / Zh.T. Zhusubaliyev, E. Mosekilde, S. Maity, S. Mohanan, at al // Chaos. – 2006. – 16. – 023122. 1–11.
- АТН-4235 Источник питания [Электронный ресурс]. – Режим доступа : http://www.aktakom.ru/kio/index.php?ELEMENT_ID=7071, 01.09.2016.
- ARRAY for you! [Electronic resource]. – http://www.array.sh/yq-3721e.htm, 01.09.2016.
- Цыпкин, Я. З. Теория линейных импульсных систем [Текст] / Я. З. Цыпкин. – М. : Физматгиз, 1963. – 968 с.
- Modbus Specifications and Implementation Guides [Electronic resource]. – http://www.modbus.org/specs.php, 01.09.2016.
- 8th-Order, Lowpass, Switched-Capacitor Filters [Electronic resource]. – https://www.maximintegrated.com/en/products/analog/analog-filters/MAX292.html, 01.09.2016.
- NI X Series Multifunction Data Acquisition [Electronic resource]. – http://www.ni.com/datasheet/pdf/en/ds-151, 01.09.2016.
Supplementary files













